不朽情缘电子游戏官网

Global
EN
行业方案
技术支持
技术支持
超过千家合作客户,20年服务经验,从选型到技术支持我们都能为您提供
可持续发展
可持续发展
持续创新、引领行业进步是我们不屈的使命。
新闻&资源
新闻&资源
时刻与您分享我们的一点一滴
关于我们
关于我们
不朽情缘电子游戏官网电子集技术研发、芯片制造、封装测试、销售和服务于一体
人才发展
人才发展
一同释放潜力,塑造人类健康未来
行业方案
注重客户方案需求,量身定制解决方案,帮您提升产品核心竞争力

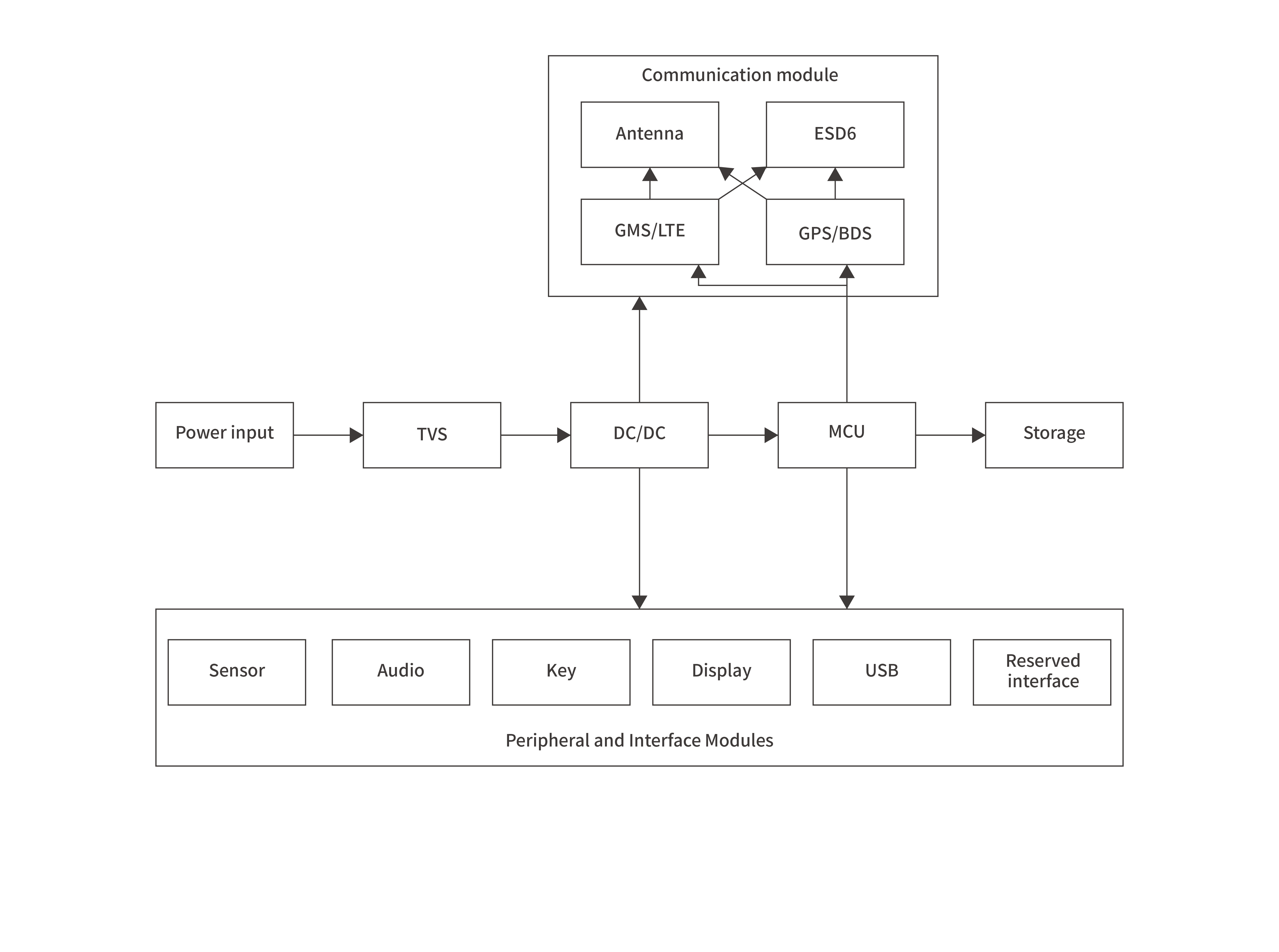
两轮车定位器

两轮车定位器是车辆资产安全与共享出行的核心组件,需在极端的户外电学环境下保持 2在线。针对车辆启动瞬间来自电瓶的高能反向浪涌(ISO 7637 脉冲),以及 GNSS/4G 天线在露天环境下易遭受的感应雷击与人体静电(ESD)冲击,我们提供了车规级过压保护与极低插损的射频链路防护方案。这些方案在确保定位信号高灵敏度传输的同时,有效防止了复杂路况下的瞬态电压波动导致设备掉线或损坏,为资产追踪与电子围栏功能提供坚实的硬件稳健性。

应用框图
查找适用于您系统的产品和参考设计
两轮车定位器应用框图

产品

技术文档

Tvs 瞬态抑制二极管 (1)

SMBJ15CA

-- SMBJ15CA Do-214AA贴片 TVS 瞬态抑制二极管;15V工作峰值电压;600W 瞬间峰值功率;用于15V电路瞬态浪涌与静电防护

Tvs 瞬态抑制二极管 (1)

SMBJ15CA

-- SMBJ15CA Do-214AA贴片 TVS 瞬态抑制二极管;15V工作峰值电压;600W 瞬间峰值功率;用于15V电路瞬态浪涌与静电防护

Gdt 气体放电管 (3)

3R090L-5×7.6

-- 90V、≤1pF、5kA 三电极气体放电管,专为通信线路和数据接口提供高能量浪涌与雷击防护,适合对低电容和高可靠性有要求的应用场景。

3R090L-6×8

-- 90V、≤1pF、10kA 三电极气体放电管(GDT),适用于通信线路、宽带设备及低压信号接口的浪涌、雷击和瞬态过电压保护

3R090L-8×10

-- 90V、≤1pF、10kA 三电极气体放电管(GDT),适用于通信线路、宽带设备及低压信号接口的浪涌、雷击和瞬态过电压保护

Tvs 瞬态抑制二极管 (4)

Mov 压敏电阻 (2)

Esd 静电保护元件 (1)

ESDLC24VD3B

-- ESDLC24VD3B 静电保护二极管,SOD323,标称关断电压 24.0V,双向 保护设计,低电容(1–10 pF),标准工艺/单通道,适用于 一般高速信号(如USB 2.0) 的静电防护。

Esd 静电保护元件 (2)

ESDLC5V0D3B

-- ESDLC5V0D3B 静电保护二极管,SOD323,标称关断电压 5.0V,双向 保护设计,低电容(1–10 pF),标准工艺/单通道,适用于 一般高速信号(如USB 2.0) 的静电防护。

NRESDTLC5V0D8B

-- NRESDTLC5V0D8B 静电保护二极管,DFN1006/SOD882,标称关断电压 5.0V,双向 保护设计,极低电容(0.2 pF以内),标准工艺/单通道,适用于 超高速高频信号(如HDMI 2.1、5G射频) 的静电防护。

Esd 静电保护元件 (2)

ESDLC5V0D3B

-- ESDLC5V0D3B 静电保护二极管,SOD323,标称关断电压 5.0V,双向 保护设计,低电容(1–10 pF),标准工艺/单通道,适用于 一般高速信号(如USB 2.0) 的静电防护。

NRESDTLC5V0D8B

-- NRESDTLC5V0D8B 静电保护二极管,DFN1006/SOD882,标称关断电压 5.0V,双向 保护设计,极低电容(0.2 pF以内),标准工艺/单通道,适用于 超高速高频信号(如HDMI 2.1、5G射频) 的静电防护。

Esd 静电保护元件 (1)

ESDULC5V0D5

-- ESDULC5V0D5 静电保护二极管,SOD523,标称关断电压 5.0V,单向 保护设计,超低电容(0.5–1 pF),标准工艺/单通道,适用于 中高速信号(如USB 3.0) 的静电防护。

Esd 静电保护元件 (1)

ESDULC5V0D5

-- ESDULC5V0D5 静电保护二极管,SOD523,标称关断电压 5.0V,单向 保护设计,超低电容(0.5–1 pF),标准工艺/单通道,适用于 中高速信号(如USB 3.0) 的静电防护。

Esd 静电保护元件 (1)

ESDULC5V0D5

-- ESDULC5V0D5 静电保护二极管,SOD523,标称关断电压 5.0V,单向 保护设计,超低电容(0.5–1 pF),标准工艺/单通道,适用于 中高速信号(如USB 3.0) 的静电防护。

Esd 静电保护元件 (3)

ESDLC8V0D3B

-- ESDLC8V0D3B 静电保护二极管,SOD323,标称关断电压 8.0V,双向 保护设计,低电容(1–10 pF),标准工艺/单通道,适用于 一般高速信号(如USB 2.0) 的静电防护。

ESD5V0D5

-- ESD5V0D5 静电保护二极管,SOD523,标称关断电压 5.0V,单向 保护设计,普通电容(无特殊低电容设计),标准工艺/单通道,适用于 对电容不敏感的低速信号 的静电防护。

ESDLC5V0D8B

-- ESDLC5V0D8B 静电保护二极管,DFN1006/SOD882,标称关断电压 5.0V,双向 保护设计,低电容(1–10 pF),标准工艺/单通道,适用于 一般高速信号(如USB 2.0) 的静电防护。

Esd 静电保护元件 (1)

ESDLC5V0D3B

-- ESDLC5V0D3B 静电保护二极管,SOD323,标称关断电压 5.0V,双向 保护设计,低电容(1–10 pF),标准工艺/单通道,适用于 一般高速信号(如USB 2.0) 的静电防护。

Esd 静电保护元件 (1)

ESDLC5V0D3B

-- ESDLC5V0D3B 静电保护二极管,SOD323,标称关断电压 5.0V,双向 保护设计,低电容(1–10 pF),标准工艺/单通道,适用于 一般高速信号(如USB 2.0) 的静电防护。

Esd 静电保护元件 (1)

ESDSRVLC05-4

-- ESDSRVLC05-4 静电保护二极管,通用贴片封装,标称关断电压 5.0V,单向 保护设计,普通电容(无特殊低电容设计),4通道/4路信号,适用于 对电容不敏感的低速信号 的静电防护。

Esd 静电保护元件 (1)

ESDLC5V0D3

-- ESDLC5V0D3 静电保护二极管,SOD323,标称关断电压 5.0V,单向 保护设计,低电容(1–10 pF),标准工艺/单通道,适用于 一般高速信号(如USB 2.0) 的静电防护。
sitemap网站地图