不朽情缘电子游戏官网

Global
EN
行业方案
技术支持
技术支持
超过千家合作客户,20年服务经验,从选型到技术支持我们都能为您提供
可持续发展
可持续发展
持续创新、引领行业进步是我们不屈的使命。
新闻&资源
新闻&资源
时刻与您分享我们的一点一滴
关于我们
关于我们
不朽情缘电子游戏官网电子集技术研发、芯片制造、封装测试、销售和服务于一体
人才发展
人才发展
一同释放潜力,塑造人类健康未来
行业方案
注重客户方案需求,量身定制解决方案,帮您提升产品核心竞争力

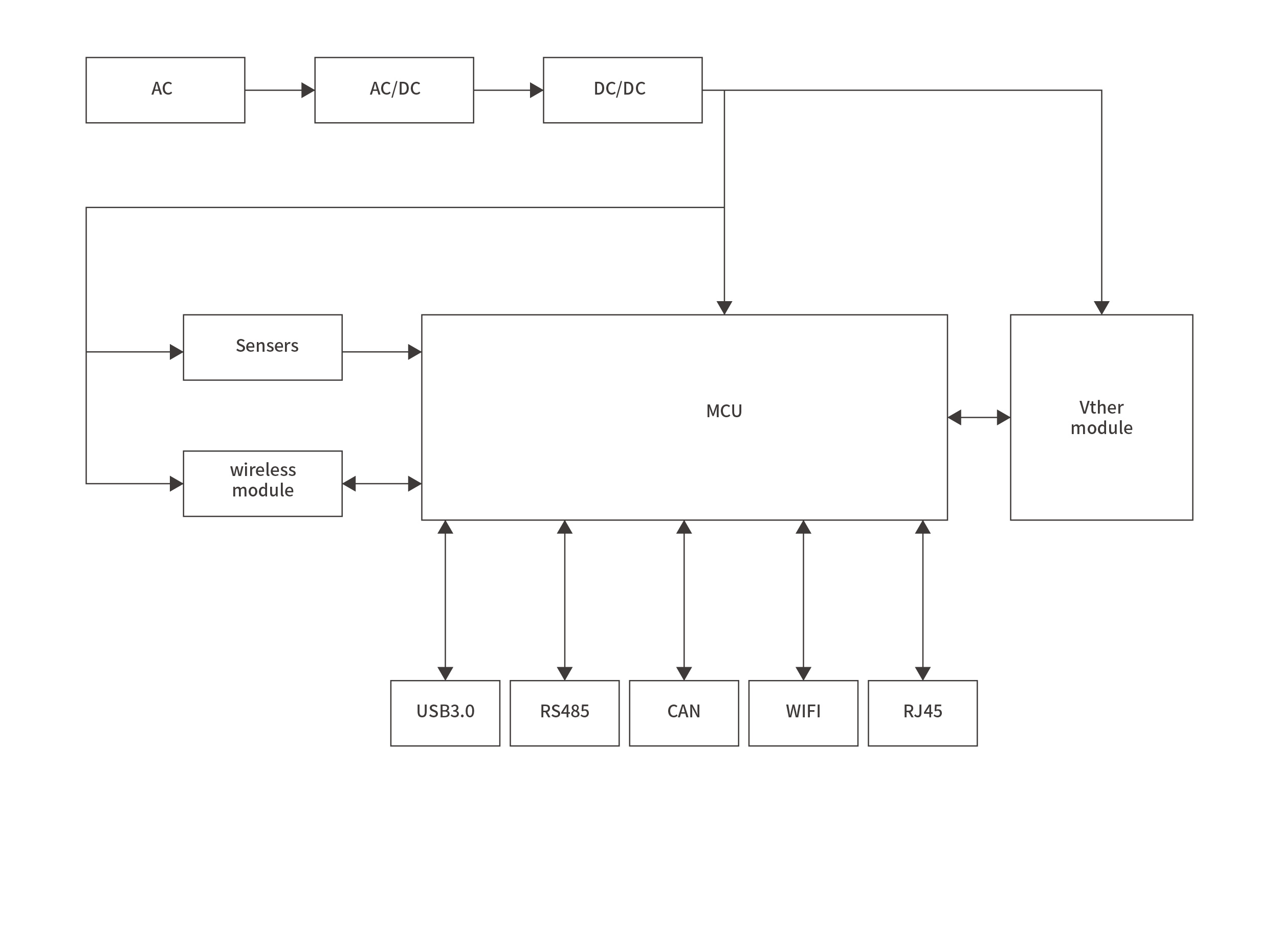
工业PLC物联网关

工业 PLC 物联网关是实现工厂数字化转型的关键节点,负责将底层控制设备的复杂协议转换为云端可识别的数据。针对工业现场大功率设备启停产生的群脉冲干扰(EFT),以及 RS-485、CAN、以太网等通讯接口因长线传输易遭受的共模浪涌与地电位差影响,我们提供了工业级信号隔离与全接口瞬态抑制(TVS)方案。这些方案确保了在强电磁干扰、高温、高湿的恶劣环境下,网关能够实现 24/7 不间断的协议转发与边缘计算,防止通讯链路因静电或浪涌导致的数据丢包与系统宕机

应用框图
查找适用于您系统的产品和参考设计
工业PLC物联网关应用框图

产品

技术文档

Gdt 气体放电管 (2)

2R600L-5.5×6

-- 2R600L-5.5×6:双电极、600V、5kA、≤1pF 气体放电管 (GDT),用于通信与电源保护

2R600L-8×6

-- 双电极、600V、10kA、≤1pF 气体放电管 (GDT),用于通信与电源保护

Mov 压敏电阻 (2)

Esd 静电保护元件 (5)

ESDLC5V0D8B

-- ESDLC5V0D8B 静电保护二极管,DFN1006/SOD882,标称关断电压 5.0V,双向 保护设计,低电容(1–10 pF),标准工艺/单通道,适用于 一般高速信号(如USB 2.0) 的静电防护。

ESDSRVLC05-4

-- ESDSRVLC05-4 静电保护二极管,通用贴片封装,标称关断电压 5.0V,单向 保护设计,普通电容(无特殊低电容设计),4通道/4路信号,适用于 对电容不敏感的低速信号 的静电防护。

ESDSR05

-- ESDSR05 静电保护二极管,通用贴片封装,标称关断电压 5.0V,单向 保护设计,普通电容(无特殊低电容设计),标准工艺/单通道,适用于 对电容不敏感的低速信号 的静电防护。

ESD5V0K5

-- ESD5V0K5 静电保护二极管,SOD-523,标称关断电压 5.0V,单向 保护设计,普通电容(无特殊低电容设计),标准工艺/单通道,适用于 对电容不敏感的低速信号 的静电防护。

ESD0524P

-- ESD0524P静电保护二极管,DFN2510,标称关断电压5.0V,4通道/4路信号,经典物料

Tvs 瞬态抑制二极管 (1)

Common mode inductor 共模滤波电感 (1)

Pptc 自恢复保险丝 (1)

Esd 静电保护元件 (1)

ESDSM712

-- ESDSM712 静电保护二极管,7V+12V专为RS485设计,适用于 对电容不敏感的低速信号的静电防护

Tvs 瞬态抑制二极管 (1)

Common mode inductor 共模滤波电感 (1)

Ferrite beads 磁珠 (1)

Gdt 气体放电管 (3)

Pptc 自恢复保险丝 (2)

Tss 半导体放电管 (1)

Esd 静电保护元件 (2)

ESDLC3V3D3B

-- ESDLC3V3D3B 静电保护二极管,SOD323,标称关断电压 3.3V,双向 保护设计,低电容(1–10 pF),标准工艺/单通道,适用于 一般高速信号(如USB 2.0) 的静电防护。

ESD24VAPB

-- ESD24VAPB 静电保护二极管,SOT23,标称关断电压 24.0V,双向 保护设计,普通电容(无特殊低电容设计),标准工艺/单通道,适用于 对电容不敏感的低速信号 的静电防护。

Common mode inductor 共模滤波电感 (2)

Ferrite beads 磁珠 (1)

Gdt 气体放电管 (5)

2R090L-5.5×6

-- 双电极、90V、5kA、≤1pF 气体放电管 (GDT),用于通信与电源保护

2R090L-8×6

-- 双电极、90V、10kA、≤1pF 气体放电管 (GDT),用于通信与电源保护

3R090L-5×7.6

-- 90V、≤1pF、5kA 三电极气体放电管,专为通信线路和数据接口提供高能量浪涌与雷击防护,适合对低电容和高可靠性有要求的应用场景。

3R090L-6×8

-- 90V、≤1pF、10kA 三电极气体放电管(GDT),适用于通信线路、宽带设备及低压信号接口的浪涌、雷击和瞬态过电压保护

3R090L-8×10

-- 90V、≤1pF、10kA 三电极气体放电管(GDT),适用于通信线路、宽带设备及低压信号接口的浪涌、雷击和瞬态过电压保护

Esd 静电保护元件 (5)

Pptc 自恢复保险丝 (1)

Tss 半导体放电管 (1)

Common mode inductor 共模滤波电感 (1)

Esd 静电保护元件 (1)

NRESDTLC5V0D8B

-- NRESDTLC5V0D8B 静电保护二极管,DFN1006/SOD882,标称关断电压 5.0V,双向 保护设计,极低电容(0.2 pF以内),标准工艺/单通道,适用于 超高速高频信号(如HDMI 2.1、5G射频) 的静电防护。

Gdt 气体放电管 (3)

3R090L-5×7.6

-- 90V、≤1pF、5kA 三电极气体放电管,专为通信线路和数据接口提供高能量浪涌与雷击防护,适合对低电容和高可靠性有要求的应用场景。

3R090L-6×8

-- 90V、≤1pF、10kA 三电极气体放电管(GDT),适用于通信线路、宽带设备及低压信号接口的浪涌、雷击和瞬态过电压保护

3R090L-8×10

-- 90V、≤1pF、10kA 三电极气体放电管(GDT),适用于通信线路、宽带设备及低压信号接口的浪涌、雷击和瞬态过电压保护

Tvs 瞬态抑制二极管 (22)

Common mode inductor 共模滤波电感 (1)

Mov 压敏电阻 (2)

其他相关
sitemap网站地图