不朽情缘电子游戏官网

Global
EN
行业方案
技术支持
技术支持
超过千家合作客户,20年服务经验,从选型到技术支持我们都能为您提供
可持续发展
可持续发展
持续创新、引领行业进步是我们不屈的使命。
新闻&资源
新闻&资源
时刻与您分享我们的一点一滴
关于我们
关于我们
不朽情缘电子游戏官网电子集技术研发、芯片制造、封装测试、销售和服务于一体
人才发展
人才发展
一同释放潜力,塑造人类健康未来
行业方案
注重客户方案需求,量身定制解决方案,帮您提升产品核心竞争力

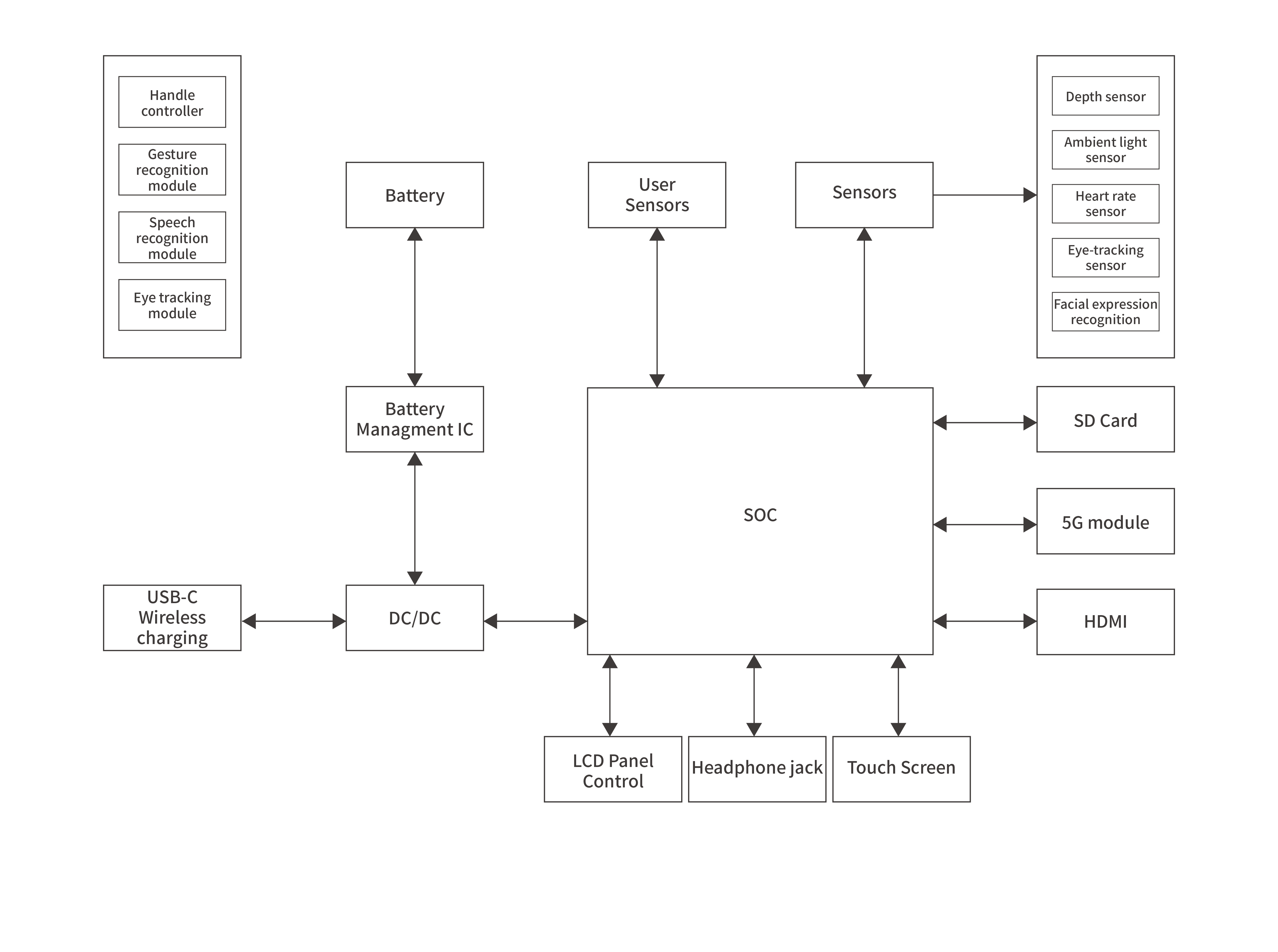
VR眼镜

VR 头部显示设备通过高帧率显示与亚毫米级追踪技术创造沉浸式体验,这对数据传输的实时性提出了极致要求。针对 USB-C 或 DP 接口在传输 4K/8K 超高清影像时对信号完整性的严苛要求,以及用户频繁触碰设备外壳带来的静电(ESD)风险,我们提供了超低电容(低至 0.1pF 级)的防护方案。这些方案能在不影响高速数据链路眼图质量的前提下,有效吸收瞬态脉冲,防止传感器数据丢包或图像花屏,保障空间定位系统的精准响应,为用户构筑稳定、流畅且安全的虚拟世界入口。

应用框图
查找适用于您系统的产品和参考设计
VR眼镜应用框图

产品

技术文档

Esd 静电保护元件 (1)

ESDSRVLC05-4

-- ESDSRVLC05-4 静电保护二极管,通用贴片封装,标称关断电压 5.0V,单向 保护设计,普通电容(无特殊低电容设计),4通道/4路信号,适用于 对电容不敏感的低速信号 的静电防护。

Tvs 瞬态抑制二极管 (1)

Tvs 瞬态抑制二极管 (1)

SMBJ6.5CA

-- SMBJ6.5CA Do-214AA贴片 TVS 瞬态抑制二极管;6.5V工作峰值电压;600W 瞬间峰值功率;用于6.5V电路瞬态浪涌与静电防护

Tvs 瞬态抑制二极管 (1)

SMBJ15CA

-- SMBJ15CA Do-214AA贴片 TVS 瞬态抑制二极管;15V工作峰值电压;600W 瞬间峰值功率;用于15V电路瞬态浪涌与静电防护

Sbr 肖特基二极管 (1)

Esd 静电保护元件 (1)

ESDSRVLC05-4

-- ESDSRVLC05-4 静电保护二极管,通用贴片封装,标称关断电压 5.0V,单向 保护设计,普通电容(无特殊低电容设计),4通道/4路信号,适用于 对电容不敏感的低速信号 的静电防护。

Esd 静电保护元件 (1)

ESDLC5V0D3

-- ESDLC5V0D3 静电保护二极管,SOD323,标称关断电压 5.0V,单向 保护设计,低电容(1–10 pF),标准工艺/单通道,适用于 一般高速信号(如USB 2.0) 的静电防护。

Esd 静电保护元件 (1)

ESDLC5V0D3

-- ESDLC5V0D3 静电保护二极管,SOD323,标称关断电压 5.0V,单向 保护设计,低电容(1–10 pF),标准工艺/单通道,适用于 一般高速信号(如USB 2.0) 的静电防护。

Esd 静电保护元件 (1)

ESDLLC5V0D06BH

-- ESDLLC5V0D06BH 静电保护二极管,通用贴片封装,标称关断电压 5.0V,双向 保护设计,极低电容(0.5 pF以内),标准工艺/单通道,适用于 高速高频信号 的静电防护。

Esd 静电保护元件 (1)

NRESDTLC5V0D8B

-- NRESDTLC5V0D8B 静电保护二极管,DFN1006/SOD882,标称关断电压 5.0V,双向 保护设计,极低电容(0.2 pF以内),标准工艺/单通道,适用于 超高速高频信号(如HDMI 2.1、5G射频) 的静电防护。

Esd 静电保护元件 (3)

ESD5V0D3B

-- ESD5V0D3B 静电保护二极管,SOD323,标称关断电压 5.0V,双向 保护设计,普通电容(无特殊低电容设计),标准工艺/单通道,适用于 对电容不敏感的低速信号 的静电防护。

ESDULC5V0D5B

-- ESDULC5V0D5B 静电保护二极管,SOD523,标称关断电压 5.0V,双向 保护设计,超低电容(0.5–1 pF),标准工艺/单通道,适用于 中高速信号(如USB 3.0) 的静电防护。

ESD0524P

-- ESD0524P静电保护二极管,DFN2510,标称关断电压5.0V,4通道/4路信号,经典物料

Esd 静电保护元件 (1)

ESD5V0AP

-- ESD5V0AP 静电保护二极管,SOT23,标称关断电压 5.0V,单向 保护设计,普通电容(无特殊低电容设计),标准工艺/单通道,适用于 对电容不敏感的低速信号 的静电防护。

Esd 静电保护元件 (1)

ESD5V0AP

-- ESD5V0AP 静电保护二极管,SOT23,标称关断电压 5.0V,单向 保护设计,普通电容(无特殊低电容设计),标准工艺/单通道,适用于 对电容不敏感的低速信号 的静电防护。

Esd 静电保护元件 (1)

ESDLLC5V0D8BH

-- ESDLLC5V0D8BH 静电保护二极管,DFN1006/SOD882,标称关断电压 5.0V,双向 保护设计,极低电容(0.5 pF以内),标准工艺/单通道,适用于 高速高频信号 的静电防护。
其他相关
sitemap网站地图