不朽情缘电子游戏官网

Global
EN
行业方案
技术支持
技术支持
超过千家合作客户,20年服务经验,从选型到技术支持我们都能为您提供
可持续发展
可持续发展
持续创新、引领行业进步是我们不屈的使命。
新闻&资源
新闻&资源
时刻与您分享我们的一点一滴
关于我们
关于我们
不朽情缘电子游戏官网电子集技术研发、芯片制造、封装测试、销售和服务于一体
人才发展
人才发展
一同释放潜力,塑造人类健康未来
行业方案
注重客户方案需求,量身定制解决方案,帮您提升产品核心竞争力

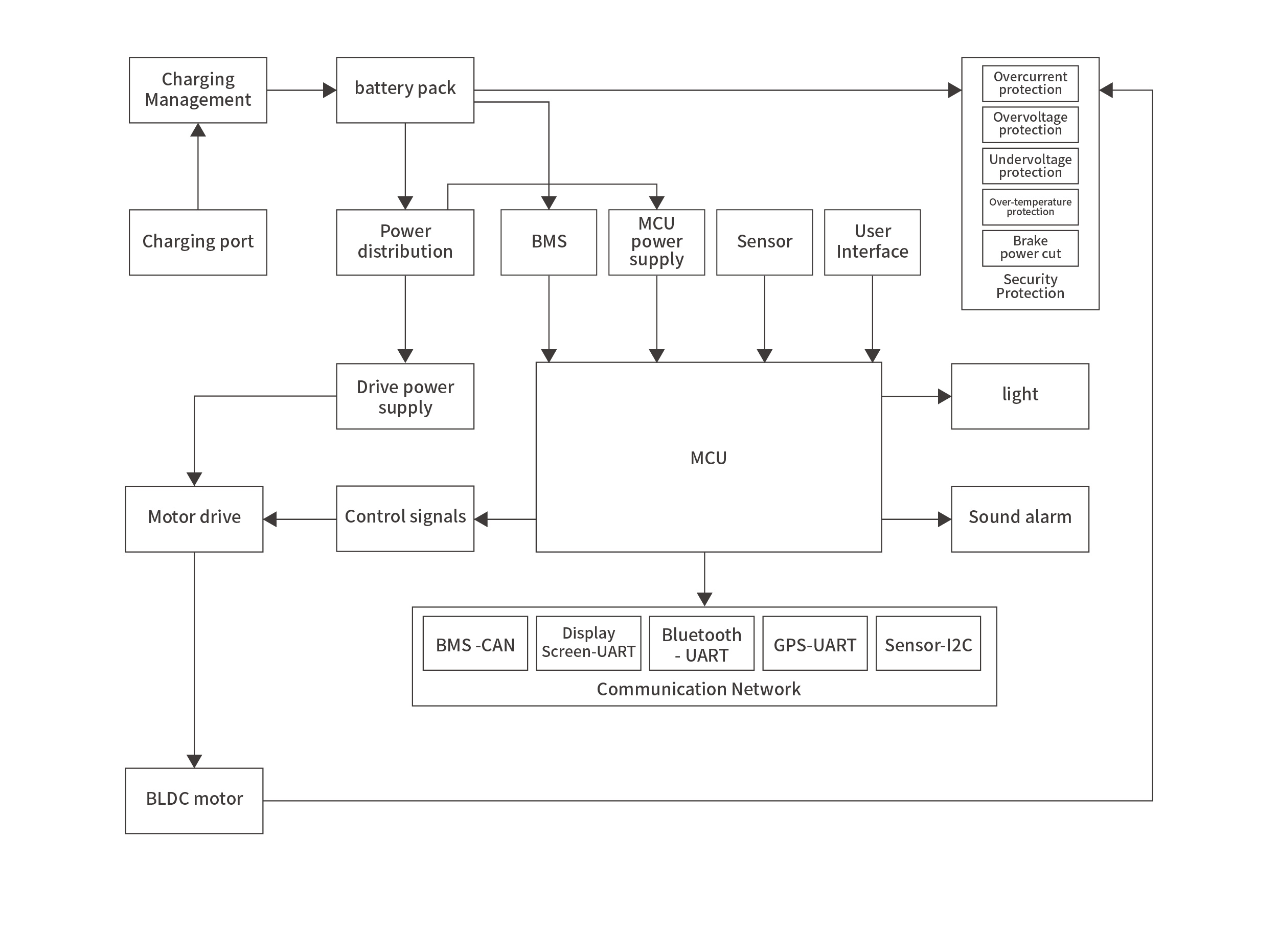
E-BIKE

E-BIKE 是结合了人体动力与智能电力驱动的绿色出行方案,其核心在于电机控制器、电池管理系统(BMS)与人机交互仪表的协同工作。针对高功率锂电池组在充放电瞬间产生的高压浪涌,以及电机在频繁启停、爬坡支撑时形成的反向感应电流,我们提供了工业级功率 MOSFET 保护与耐高压瞬态抑制(TVS)方案。这些方案能够有效应对复杂路况下的机械振动与电学波动,并在户外多变气候(如静电、潮湿)下,确保控制系统的逻辑准确与动力输出的平顺,提升整车的行驶安全性与电池循环寿命。

应用框图
查找适用于您系统的产品和参考设计
E-BIKE应用框图

产品

技术文档

Mov 压敏电阻 (1)

10D621K

-- 10D621K 压敏电阻,10D标准封装,压敏电压 620V,额定限制电压 1054V

Gdt 气体放电管 (3)

Tvs 瞬态抑制二极管 (1)

SMBJ18CA-H

-- SMBJ18CA-H Do-214AA贴片 TVS 瞬态抑制二极管,18V工作峰值电压,600W 瞬间峰值功率,用于18V电路瞬态浪涌与静电防护

Zd 稳压二极管 (1)

Tvs 瞬态抑制二极管 (1)

SMDJ40CA

-- SMDJ40CA, DO-214AB贴片TVS瞬态抑制二极管,40V不工作电压,5000W瞬间峰值功率,高能量特性,用于40V电路双向瞬态浪涌与静电防护

Sbr 肖特基二极管 (1)

Rd 整流二极管 (1)

这里输入产品id 格式:{switch} (5)

这里输入产品id 格式:{switch} (5)

这里输入产品id 格式:{switch} (5)

这里输入产品id 格式:{switch} (5)

这里输入产品id 格式:{switch} (5)

这里输入产品id 格式:{switch} (5)

这里输入产品id 格式:{switch} (5)

这里输入产品id 格式:{switch} (5)

这里输入产品id 格式:{switch} (5)

这里输入产品id 格式:{switch} (5)

这里输入产品id 格式:{switch} (5)

sitemap网站地图