不朽情缘电子游戏官网

Global
EN
行业方案
技术支持
技术支持
超过千家合作客户,20年服务经验,从选型到技术支持我们都能为您提供
可持续发展
可持续发展
持续创新、引领行业进步是我们不屈的使命。
新闻&资源
新闻&资源
时刻与您分享我们的一点一滴
关于我们
关于我们
不朽情缘电子游戏官网电子集技术研发、芯片制造、封装测试、销售和服务于一体
人才发展
人才发展
一同释放潜力,塑造人类健康未来
行业方案
注重客户方案需求,量身定制解决方案,帮您提升产品核心竞争力

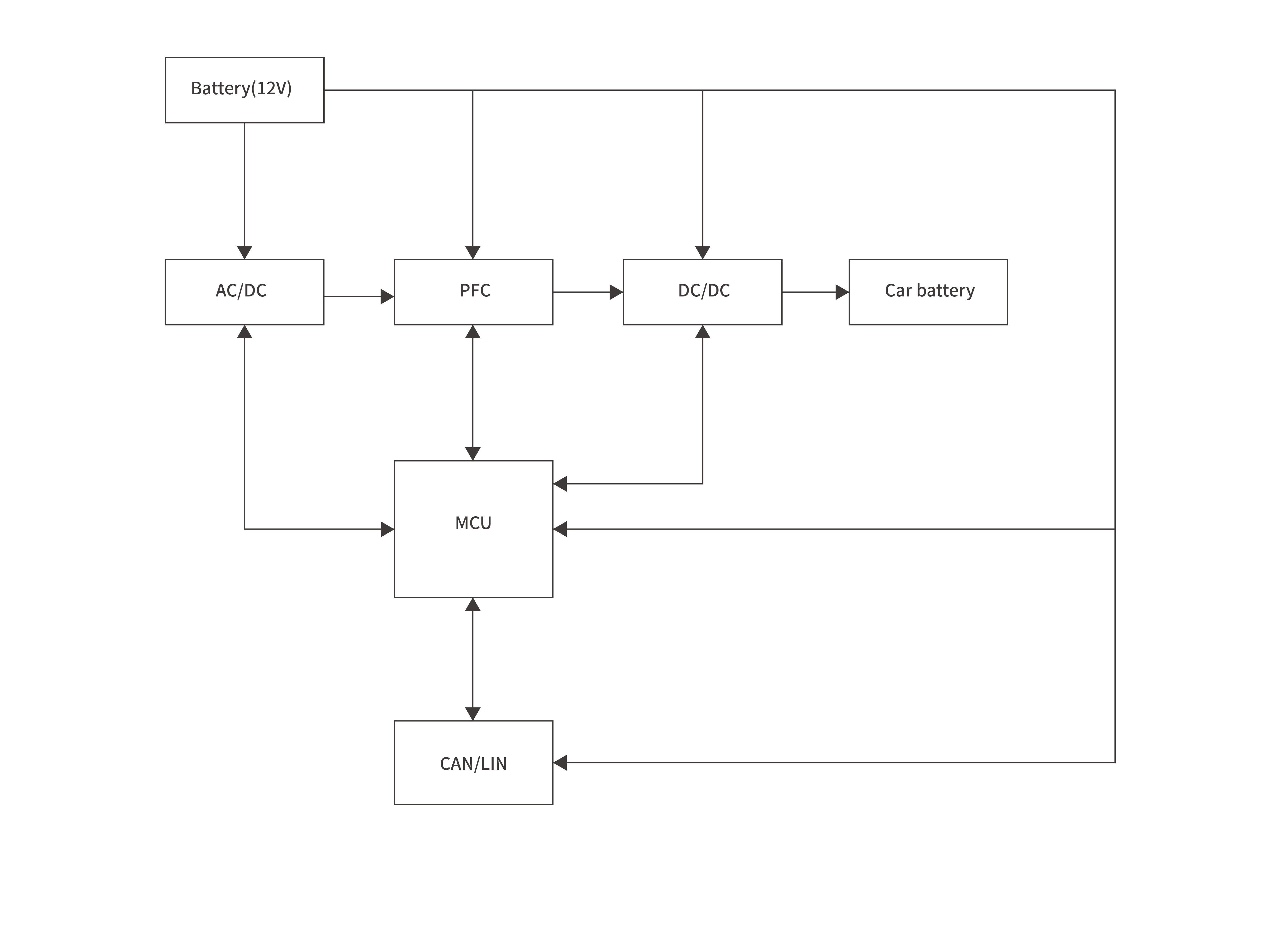
车载电池充电器

车载充电器(OBC)是新能源汽车能量补给的关键。针对其高压转换环境,我们提供了大功率、高电压等级的浪涌防护与开关器件支持。另外我们的方案确保了在面对不稳定电网充电时,核心变压电路与功率?榈牡缙踩,提升了充电效率与耐用度。

应用框图
查找适用于您系统的产品和参考设计
车载电池充电器应用框图

产品

技术文档

Tvs 瞬态抑制二极管 (1)

SM8K33CA

-- SM8K33CA凭借33V工作电压和8000W浪涌吸收能力,可有效抑制电快速瞬变脉冲群、雷击浪涌等瞬态过压。表面贴装TVS设计适配高密度PCB布局、小型化设备,为工业自动化、通信基站、汽车电子(非车规)等领域提供可靠防护,兼容自动化生产工艺,降低应用成本。

Tvs 瞬态抑制二极管 (1)

SMBJ24CA-H

-- SMBJ24CA-H Do-214AA贴片 TVS 瞬态抑制二极管,24V工作峰值电压,600W 瞬间峰值功率,用于24V电路瞬态浪涌与静电防护

Gdt 气体放电管 (1)

Tvs 瞬态抑制二极管 (1)

SMBJ24CA

-- SMBJ24CA Do-214AA贴片 TVS 瞬态抑制二极管;24V工作峰值电压;600W 瞬间峰值功率;用于24V电路瞬态浪涌与静电防护

Sbr 肖特基二极管 (3)

SS510 SMA

-- SS510 SMA 贴片肖特基二极管,SMA封装(DO-214AC),额定电流5A、反向耐压10V

SS510 SMB

-- SS510 SMB 贴片肖特基二极管,SMB封装(DO-214AA),额定电流5A、反向耐压10V

Tvs 瞬态抑制二极管 (1)

SMBJ15CA-H

-- SMBJ15CA-H Do-214AA贴片 TVS 瞬态抑制二极管,15V工作峰值电压,600W 瞬间峰值功率,用于15V电路瞬态浪涌与静电防护

Esd 静电保护元件 (1)

ESDLC5V0APB

-- ESDLC5V0APB 静电保护二极管,SOT23,标称关断电压 5.0V,双向 保护设计,低电容(1–10 pF),标准工艺/单通道,适用于 一般高速信号(如USB 2.0) 的静电防护。

Esd 静电保护元件 (1)

ESD24VAP

-- ESD24VAP 静电保护二极管,SOT23,标称关断电压 24.0V,单向 保护设计,普通电容(无特殊低电容设计),标准工艺/单通道,适用于 对电容不敏感的低速信号 的静电防护。

Common mode inductor 共模滤波电感 (1)

sitemap网站地图