不朽情缘电子游戏官网

Global
EN
行业方案
技术支持
技术支持
超过千家合作客户,20年服务经验,从选型到技术支持我们都能为您提供
可持续发展
可持续发展
持续创新、引领行业进步是我们不屈的使命。
新闻&资源
新闻&资源
时刻与您分享我们的一点一滴
关于我们
关于我们
不朽情缘电子游戏官网电子集技术研发、芯片制造、封装测试、销售和服务于一体
人才发展
人才发展
一同释放潜力,塑造人类健康未来
行业方案
注重客户方案需求,量身定制解决方案,帮您提升产品核心竞争力

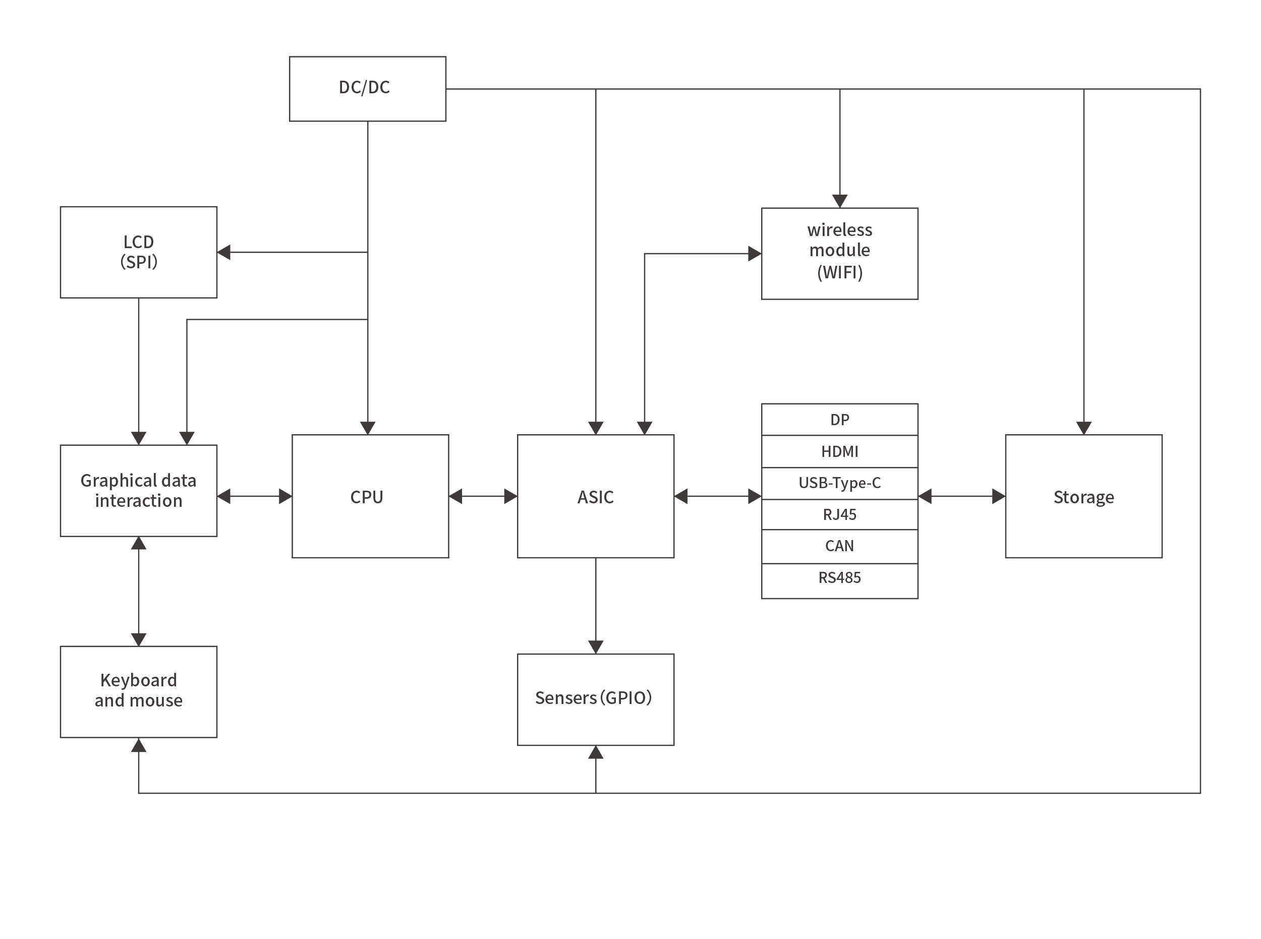
工业机器人机界面 (HMI)

工业人机界面是工业自动化系统中数据可视化与指令下达的桥梁,其可靠性直接关系到生产线的实时受控。针对操作人员高频触控带来的静电放电 (ESD) 风险,以及显示屏幕在工厂大功率变频器环境下易出现的电磁干扰 (EMI) 花屏/闪烁,我们提供了系统级 ESD 抑制与高灵敏度信号保真方案。这些方案在确保电容/电阻式触摸屏响应精准、不产生误触发的同时,有效隔离了底座接口与通讯总线的电瞬变冲击,保障了液晶面板与处理单元在粉尘、油渍及强磁干扰环境下的清晰显示与稳健交互。

应用框图
查找适用于您系统的产品和参考设计
工业机器人机界面 (HMI)应用框图

产品

技术文档

Gdt 气体放电管 (3)

3R090L-5×7.6

-- 90V、≤1pF、5kA 三电极气体放电管,专为通信线路和数据接口提供高能量浪涌与雷击防护,适合对低电容和高可靠性有要求的应用场景。

3R090L-6×8

-- 90V、≤1pF、10kA 三电极气体放电管(GDT),适用于通信线路、宽带设备及低压信号接口的浪涌、雷击和瞬态过电压保护

3R090L-8×10

-- 90V、≤1pF、10kA 三电极气体放电管(GDT),适用于通信线路、宽带设备及低压信号接口的浪涌、雷击和瞬态过电压保护

Tvs 瞬态抑制二极管 (2)

Common mode inductor 共模滤波电感 (1)

Esd 静电保护元件 (1)

ESD0524P

-- ESD0524P静电保护二极管,DFN2510,标称关断电压5.0V,4通道/4路信号,经典物料

Esd 静电保护元件 (1)

ESD0524P

-- ESD0524P静电保护二极管,DFN2510,标称关断电压5.0V,4通道/4路信号,经典物料

Tvs 瞬态抑制二极管 (1)

SMF6.5CA

-- SMF6.5CA, SOD123FL 贴片 TVS 瞬态抑制二极管;6.5V工作峰值电压;200W瞬间峰值功率;用于工业6.5V电路双向瞬态浪涌与静电防护

Esd 静电保护元件 (2)

Gdt 气体放电管 (5)

2R090L-5.5×6

-- 双电极、90V、5kA、≤1pF 气体放电管 (GDT),用于通信与电源保护

2R090L-8×6

-- 双电极、90V、10kA、≤1pF 气体放电管 (GDT),用于通信与电源保护

3R090L-5×7.6

-- 90V、≤1pF、5kA 三电极气体放电管,专为通信线路和数据接口提供高能量浪涌与雷击防护,适合对低电容和高可靠性有要求的应用场景。

3R090L-6×8

-- 90V、≤1pF、10kA 三电极气体放电管(GDT),适用于通信线路、宽带设备及低压信号接口的浪涌、雷击和瞬态过电压保护

3R090L-8×10

-- 90V、≤1pF、10kA 三电极气体放电管(GDT),适用于通信线路、宽带设备及低压信号接口的浪涌、雷击和瞬态过电压保护

Esd 静电保护元件 (5)

Pptc 自恢复保险丝 (1)

Tss 半导体放电管 (1)

Common mode inductor 共模滤波电感 (1)

Esd 静电保护元件 (5)

CMZ3225A-101T

-- CMZ3225A-101T 共模电感,3.2×2.5mm尺寸,额定阻抗100Ω,T型包装

CMZ3225A-501T

-- CMZ3225A-501T 共模电感,3.2×2.5mm尺寸,额定阻抗500Ω,T型包装

ESDLC3V3D3B

-- ESDLC3V3D3B 静电保护二极管,SOD323,标称关断电压 3.3V,双向 保护设计,低电容(1–10 pF),标准工艺/单通道,适用于 一般高速信号(如USB 2.0) 的静电防护。

ESD24VAPB

-- ESD24VAPB 静电保护二极管,SOT23,标称关断电压 24.0V,双向 保护设计,普通电容(无特殊低电容设计),标准工艺/单通道,适用于 对电容不敏感的低速信号 的静电防护。

ESDCANFD24VAPB

-- ESDCANFD24VAPB 静电保护二极管,SOT23,标称关断电压 5.0V,双向 保护设计,普通电容(无特殊低电容设计),4通道/4路信号,适用于 对电容不敏感的低速信号 的静电防护。

Common mode inductor 共模滤波电感 (2)

Ferrite beads 磁珠 (1)

Tvs 瞬态抑制二极管 (1)

SMAJ6.0A-H

-- SMAJ6.0A-H Do-214AC贴片TVS瞬态抑制二极管,6V工作峰值电压,400W瞬间峰值功率,用于6V电路瞬态浪涌与静电防护

Esd 静电保护元件 (1)

Common mode inductor 共模滤波电感 (1)

Ferrite beads 磁珠 (1)

Esd 静电保护元件 (1)

ESD0524P

-- ESD0524P静电保护二极管,DFN2510,标称关断电压5.0V,4通道/4路信号,经典物料

Esd 静电保护元件 (1)

ESD5V0D3B

-- ESD5V0D3B 静电保护二极管,SOD323,标称关断电压 5.0V,双向 保护设计,普通电容(无特殊低电容设计),标准工艺/单通道,适用于 对电容不敏感的低速信号 的静电防护。

Ferrite beads 磁珠 (1)

sitemap网站地图