不朽情缘电子游戏官网

Global
EN
行业方案
技术支持
技术支持
超过千家合作客户,20年服务经验,从选型到技术支持我们都能为您提供
可持续发展
可持续发展
持续创新、引领行业进步是我们不屈的使命。
新闻&资源
新闻&资源
时刻与您分享我们的一点一滴
关于我们
关于我们
不朽情缘电子游戏官网电子集技术研发、芯片制造、封装测试、销售和服务于一体
人才发展
人才发展
一同释放潜力,塑造人类健康未来
行业方案
注重客户方案需求,量身定制解决方案,帮您提升产品核心竞争力

电源品质测定器

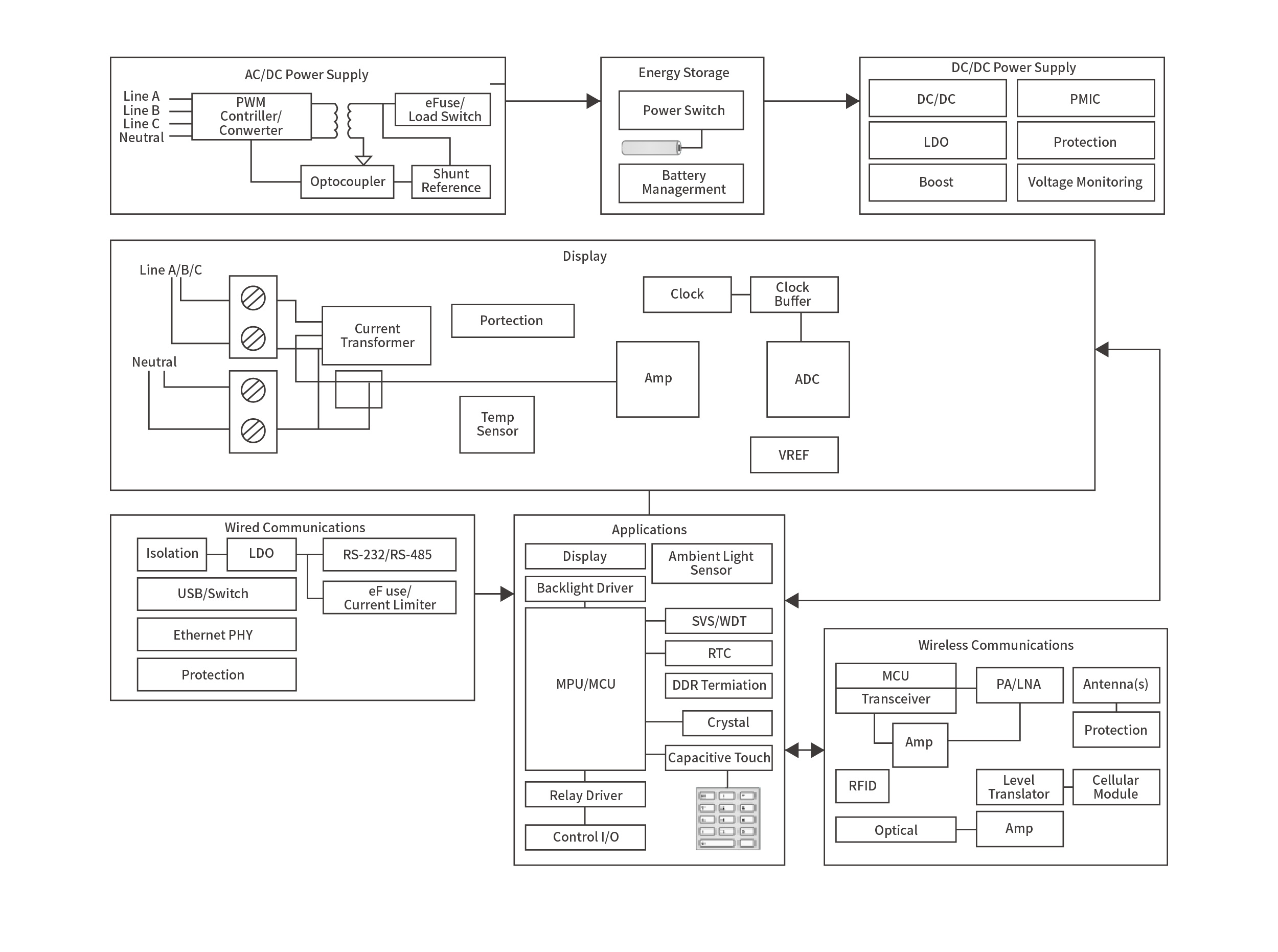
应用框图
查找适用于您系统的产品和参考设计
电源品质测定器应用框图

产品

技术文档

Gdt 气体放电管 (3)

3R600L-5×7.6

-- 600V、≤1pF、5kA 三电极气体放电管,面向高电压通信线路和电源系统的浪涌防护应用,能够有效承受强雷击冲击并保护后级电路。

3R600L-6×8

-- 600V、≤1pF、10kA 三电极气体放电管(GDT),适用于通信线路、宽带设备及低压信号接口的浪涌、雷击和瞬态过电压保护

3R600L-8×10

-- 600V、≤1pF、10kA 三电极气体放电管(GDT),适用于通信线路、宽带设备及低压信号接口的浪涌、雷击和瞬态过电压保护

Mov 压敏电阻 (3)

Ntc 热敏电阻 (1)

Tvs 瞬态抑制二极管 (2)

Tvs 瞬态抑制二极管 (1)

SMBJ15CA

-- SMBJ15CA Do-214AA贴片 TVS 瞬态抑制二极管;15V工作峰值电压;600W 瞬间峰值功率;用于15V电路瞬态浪涌与静电防护

Tvs 瞬态抑制二极管 (3)

SMF3.3CA

-- SMF3.3CA, SOD123FL 贴片 TVS 瞬态抑制二极管;3.3V工作峰值电压;200W瞬间峰值功率;用于工业3.3V电路双向瞬态浪涌与静电防护

SMAJ5.0CA

-- SMAJ5.0CA Do-214AC贴片TVS瞬态抑制二极管,5V工作峰值电压,400W瞬间峰值功率,用于5V电路瞬态浪涌与静电防护

SMBJ15CA

-- SMBJ15CA Do-214AA贴片 TVS 瞬态抑制二极管;15V工作峰值电压;600W 瞬间峰值功率;用于15V电路瞬态浪涌与静电防护

Esd 静电保护元件 (3)

ESDLC3V3D3B

-- ESDLC3V3D3B 静电保护二极管,SOD323,标称关断电压 3.3V,双向 保护设计,低电容(1–10 pF),标准工艺/单通道,适用于 一般高速信号(如USB 2.0) 的静电防护。

ESDULC3V3D9B

-- ESDULC3V3D9B 静电保护二极管,SOD923,标称关断电压 3.3V,双向 保护设计,超低电容(0.5–1 pF),标准工艺/单通道,适用于 中高速信号(如USB 3.0) 的静电防护。

ESDSR05

-- ESDSR05 静电保护二极管,通用贴片封装,标称关断电压 5.0V,单向 保护设计,普通电容(无特殊低电容设计),标准工艺/单通道,适用于 对电容不敏感的低速信号 的静电防护。

Tvs 瞬态抑制二极管 (1)

Tvs 瞬态抑制二极管 (2)

SMF3.3CA

-- SMF3.3CA, SOD123FL 贴片 TVS 瞬态抑制二极管;3.3V工作峰值电压;200W瞬间峰值功率;用于工业3.3V电路双向瞬态浪涌与静电防护

SMBJ6.5CA

-- SMBJ6.5CA Do-214AA贴片 TVS 瞬态抑制二极管;6.5V工作峰值电压;600W 瞬间峰值功率;用于6.5V电路瞬态浪涌与静电防护

Esd 静电保护元件 (2)

Esd 静电保护元件 (3)

ESDLC5V0D8B

-- ESDLC5V0D8B 静电保护二极管,DFN1006/SOD882,标称关断电压 5.0V,双向 保护设计,低电容(1–10 pF),标准工艺/单通道,适用于 一般高速信号(如USB 2.0) 的静电防护。

ESD5V0APB

-- ESD5V0APB 静电保护二极管,SOT23,标称关断电压 5.0V,双向 保护设计,普通电容(无特殊低电容设计),标准工艺/单通道,适用于 对电容不敏感的低速信号 的静电防护。

ESDSR05

-- ESDSR05 静电保护二极管,通用贴片封装,标称关断电压 5.0V,单向 保护设计,普通电容(无特殊低电容设计),标准工艺/单通道,适用于 对电容不敏感的低速信号 的静电防护。

Tvs 瞬态抑制二极管 (2)

Esd 静电保护元件 (3)

ESD5V0APB

-- ESD5V0APB 静电保护二极管,SOT23,标称关断电压 5.0V,双向 保护设计,普通电容(无特殊低电容设计),标准工艺/单通道,适用于 对电容不敏感的低速信号 的静电防护。

ESDSR05

-- ESDSR05 静电保护二极管,通用贴片封装,标称关断电压 5.0V,单向 保护设计,普通电容(无特殊低电容设计),标准工艺/单通道,适用于 对电容不敏感的低速信号 的静电防护。

NRESDTLC5V0D8B

-- NRESDTLC5V0D8B 静电保护二极管,DFN1006/SOD882,标称关断电压 5.0V,双向 保护设计,极低电容(0.2 pF以内),标准工艺/单通道,适用于 超高速高频信号(如HDMI 2.1、5G射频) 的静电防护。

Tvs 瞬态抑制二极管 (1)

sitemap网站地图